发布时间:2026-01-15 01:40:00 阅读: 次
北京时间1月14日,中国足协发布《中国足球协会球员身份与转会管理规定(征求意见稿)》,新增同一球员16周内禁止两次连续转会的规定。

中国足协官方公告
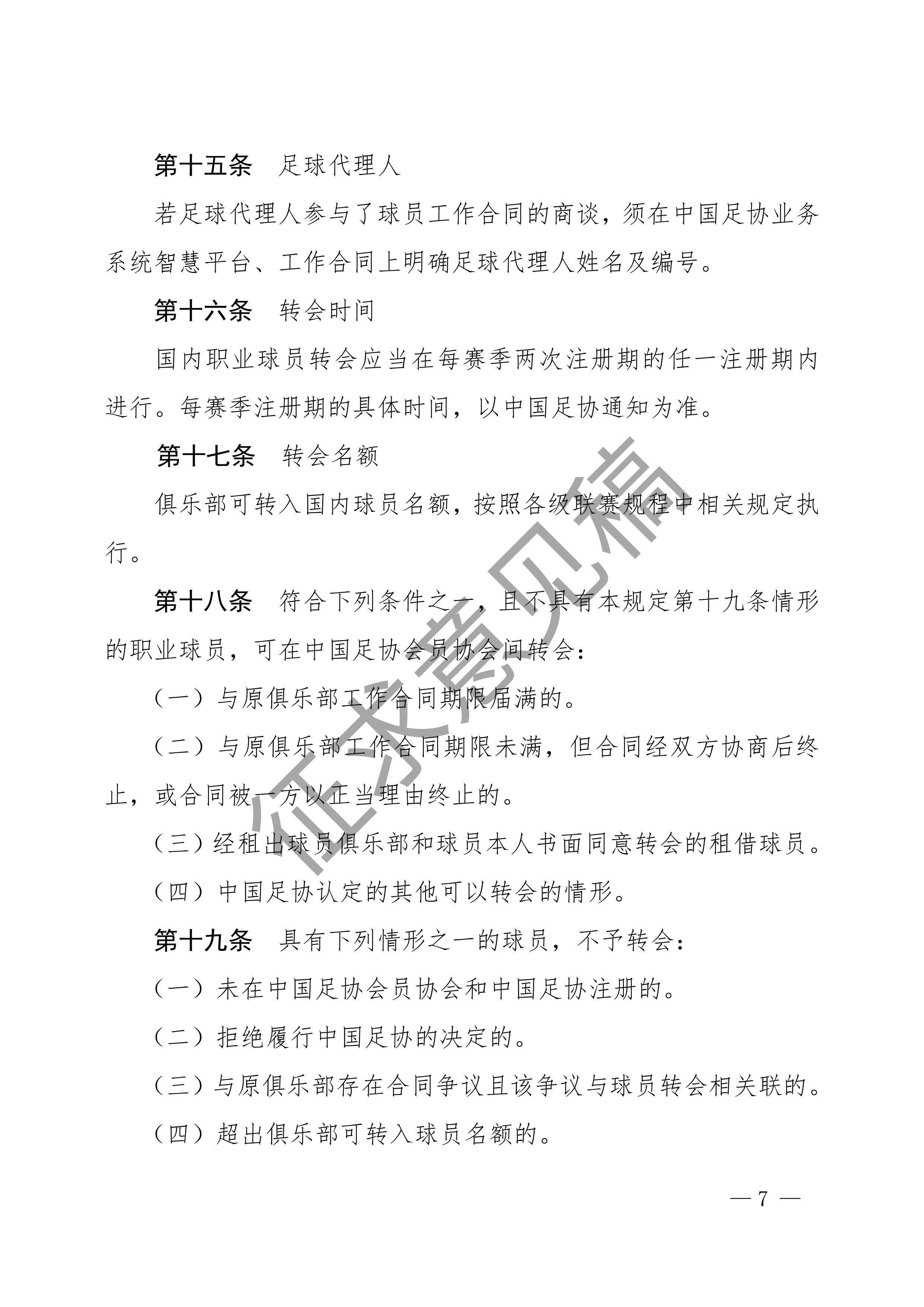
为进一步规范我国球员身份与转会管理工作,推动球员身份认定与转会流程与国际足球接轨,根据最近版《国际足联球员身份与转会规定》,中国足球协会起草了新版本《中国足球协会球员身份与转会管理规定(征求意见稿)》。
现将规定全文公布,征求社会各方面意见。有关单位和各界人士如有意见建议,请于2026年1月20日前,通过以下邮箱回复至中国足协竞赛部:
competition_jianyi.cn
中国足球协会球员身份与转会管理规定征求意见稿













































足协发布球员身份与转会新规,同一球员16周内禁止两次连续转会
PP体育,全天24小时在线直播国内外各大体育赛事,英超直播,西甲,德甲直播,亚冠,欧冠,欧联杯,CBA,篮球直播,WWE直播,PP体育,PP视频一起玩出精彩...
热身赛:英博2-1战胜亚泰,王圣博、刘逸分别破门
PP体育,全天24小时在线直播国内外各大体育赛事,英超直播,西甲,德甲直播,亚冠,欧冠,欧联杯,CBA,篮球直播,WWE直播,PP体育,PP视频一起玩出精彩...
官方:28岁前成都蓉城门将张岩加盟辽宁铁人
PP体育,全天24小时在线直播国内外各大体育赛事,英超直播,西甲,德甲直播,亚冠,欧冠,欧联杯,CBA,篮球直播,WWE直播,PP体育,PP视频一起玩出精彩...
一群大牌全镇得住!齐达内上任第一天进皇马更衣室
PP体育,全天24小时在线直播国内外各大体育赛事,英超直播,西甲,德甲直播,亚冠,欧冠,欧联杯,CBA,篮球直播,WWE直播,PP体育,PP视频一起玩出精彩...
谢文能妻子发布视频:去哪里呀!还回家吃饭吗?
PP体育,全天24小时在线直播国内外各大体育赛事,英超直播,西甲,德甲直播,亚冠,欧冠,欧联杯,CBA,篮球直播,WWE直播,PP体育,PP视频一起玩出精彩...
加盟中超队?邝兆镭父亲:网络出现不实信息 现阶段没有的事
PP体育,全天24小时在线直播国内外各大体育赛事,英超直播,西甲,德甲直播,亚冠,欧冠,欧联杯,CBA,篮球直播,WWE直播,PP体育,PP视频一起玩出精彩...
法国希望挑战赛次轮:中国犀旺队1-1巴黎,点球大战2-4失利
PP体育,全天24小时在线直播国内外各大体育赛事,英超直播,西甲,德甲直播,亚冠,欧冠,欧联杯,CBA,篮球直播,WWE直播,PP体育,PP视频一起玩出精彩...
媒体人:明天准入要告一段落 俩中乙北方球队有困难在想办法
PP体育,全天24小时在线直播国内外各大体育赛事,英超直播,西甲,德甲直播,亚冠,欧冠,欧联杯,CBA,篮球直播,WWE直播,PP体育,PP视频一起玩出精彩...
官方:南通支云签下原泰安天贶后卫蔺国玉
PP体育,全天24小时在线直播国内外各大体育赛事,英超直播,西甲,德甲直播,亚冠,欧冠,欧联杯,CBA,篮球直播,WWE直播,PP体育,PP视频一起玩出精彩...
大反转!北京国安这是什么操作?官宣续约两名必走之人,球迷热议
PP体育,全天24小时在线直播国内外各大体育赛事,英超直播,西甲,德甲直播,亚冠,欧冠,欧联杯,CBA,篮球直播,WWE直播,PP体育,PP视频一起玩出精彩...